******中国·tyc41183太阳成集团(股份)有限公司-Official website
返回旧站

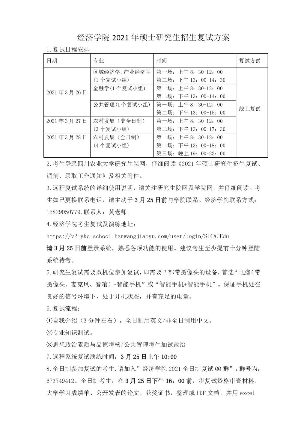
经济学院2021年硕士研究生招生复试方案

2021-03-24    作者: 行政办    审稿: 姚霞    点击量:

Copyright © 2026 中国·tyc41183太阳成集团(股份)有限公司-Official website 版权所有